华为首款风冷散热手机!Mate 80 Pro Max风驰版与Mate 80 Pro Max参数对比来了
文章标签
Mate 80 Pro Max风驰版
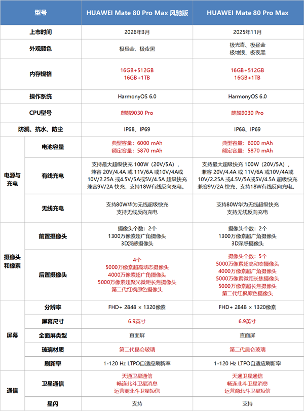
快科技3月23日消息,今天下午,华为发布了旗下首款风冷散热手机——华为Mate 80 Pro Max风驰版。该机最大的亮点就是将超长焦替换为风驰散热模组,采用业界首创隐藏式无感出风设计、仿生羽翼涡扇与超导热弯流翅片,散热效率大幅提升,带来更持久稳定的性能释放。

华为首款风冷散热手机!Mate 80 Pro Max风驰版与Mate 80 Pro Max参数对比来了
在麒麟9030 Pro、风驰散热架构和鸿蒙6的加持下,华为Mate 80 Pro Max风驰版整机性能提升45%。
此外还搭配业界首创的HyperSpace Memory超空间内存技术,实现16G的内存获得20G的保活体验,进一步提升系统流畅度与多任务能力。

华为首款风冷散热手机!Mate 80 Pro Max风驰版与Mate 80 Pro Max参数对比来了
对于Mate 80 Pro Max风驰版与Mate 80 Pro Max的区别,华为商城客服介绍,风驰版是高性能版本,首次搭载华为自研风驰散热架构,与软件、硬件、芯片联合调优。
在大型游戏(如原神、三角洲、金铲铲等)场景中画面流畅度更高、长时间满血输出不降频。
影像上,Mate 80 Pro Max风驰版搭载了一颗5000万的超聚光微距长焦摄像头,Mate 80 Pro Max的后置采用了两颗长焦摄像头,5000万的超聚光微距摄像头+5000万超长焦摄像头。

华为首款风冷散热手机!Mate 80 Pro Max风驰版与Mate 80 Pro Max参数对比来了
华为客服强调,新的风驰散热架构,不会影响产品的可靠性,支持整机IP68及IP69防尘抗水认证。
整体来看,Mate 80 Pro Max风驰版与Mate 80 Pro Max的屏幕、电池、充电、功能等基础配置都保持一致,唯一的变化就是增加风扇带来的性能升级,并同时减少了一颗摄像头,对于追求性能体验的用户来说更实用。

华为首款风冷散热手机!Mate 80 Pro Max风驰版与Mate 80 Pro Max参数对比来了
具体参数对比如下:

华为首款风冷散热手机!Mate 80 Pro Max风驰版与Mate 80 Pro Max参数对比来了
【本文结束】出处:快科技
版权声明
本站所有文章来源于本站原创或网络,如有侵权请联系删除。文章观点并不代表本站观点,请网友自行判断,如涉及投资、理财请谨慎应对!
德阳吧
发表评论:
◎欢迎参与讨论,请在这里发表您的看法、交流您的观点。